你好,欢迎光临泗水县自来水公司网站! 今天是
2026年4月16日 星期四
经理信箱
· 公司简介
· 领导关怀
· 发展历程
· 领导班子
· 企业文化
· 公司荣誉
· 企业新闻
· 行业快讯
· 政务公开
· 国家级政策法规
· 省市级政策法规
· 水质公告
· 停水通知
· 水价标准
· 用水常识
· 业务流程
· 用户须知
· 单位概况
· 法规标准
· 公开目录及指南
· 城市供水服务
您的位置:
首页
>
其他栏目
>
公开目录及指南
推荐信息
2026年2月份水质检测报告
泗水县自来水公司水费收费标准
2026年1月份水质检测报告
2025年12月份水质检测报告
2025年11月份水质检测报告
2025年10月份水质检测报告
2025年9月份水质检测报告
2025年8月份水质检测报告
2025年7月份水质检测报告
2025年6月份水质检测报告
热点信息
泗水县自来水公司水费收费标准
泗水市民注意!拖欠水费可能会影响…
维修服务流程
泗水县自来水公司对外服务科室职能…
地下水与地表水有什么差异?直饮水…
泗水县自来水公司网站正式开通!
节水优先 保障水安全的必经之路!
珍珠泉恢复涌水
泗水县自来水公司服务承诺
我县居民生活用水将实行阶梯价格制度
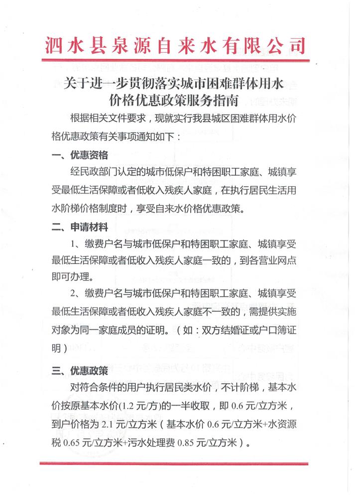
规章制度《城市困难群体用水价格优惠政策服务指南》
点击次数:9130 更新时间:2023/2/2 11:31:58
上一篇:
关于进一步降低企业用水报装成本的通知
下一篇:
营商环境优惠政策《关于养老机构用水价格优惠政策服务指南》
Copyright
©
2013 泗水县泉源自来水有限公司
公司地址: 山东省济宁市泗水县圣哲路12号 电话: 0537-4222270 邮编: 273200
鲁ICP备2021024903号-1